欢迎光临郑矿机器官方网站!

VR看厂

24小时服务热线:18336008372

微信

抖音

碳酸锂烘干生产线

碳酸锂烘干生产线

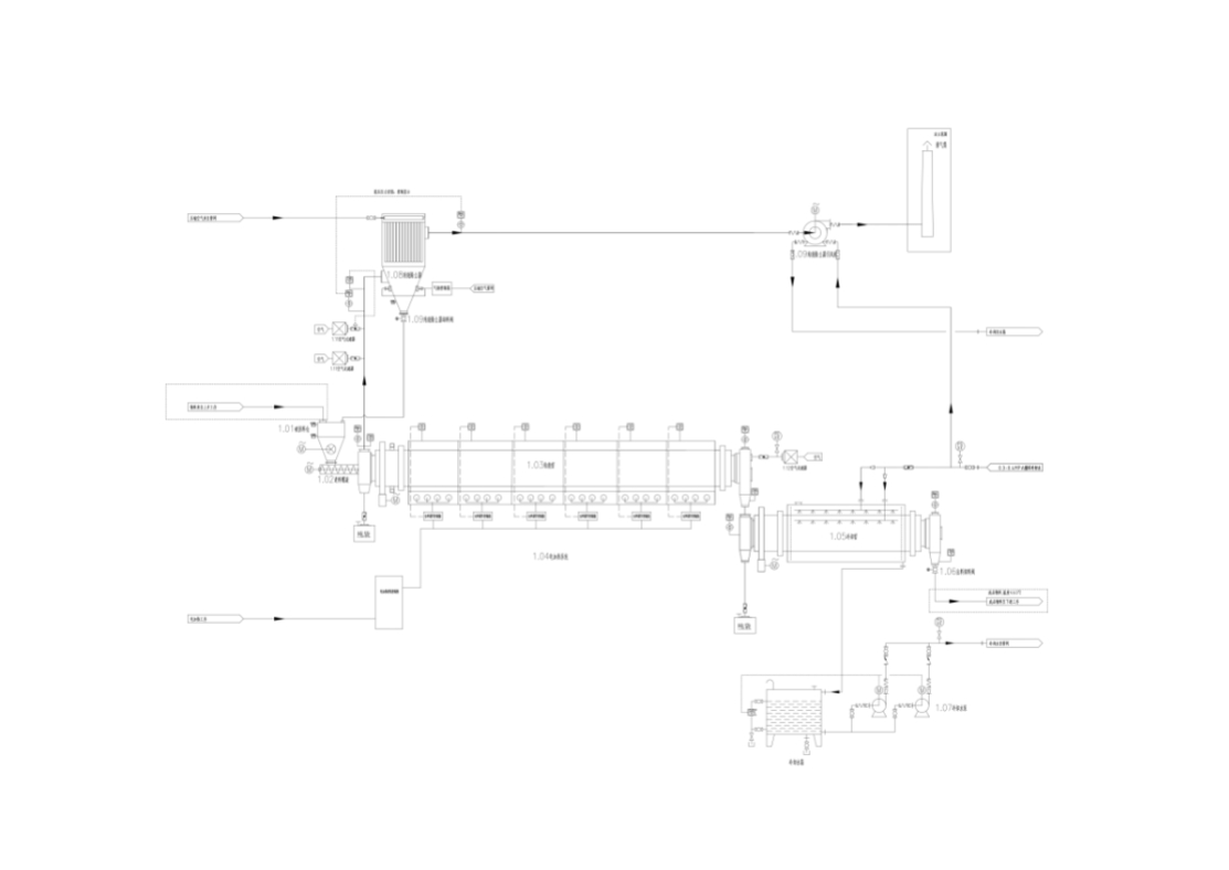
生产线介绍: 该生产线以回转窑为核心干燥设备,主要用于去除电池级碳酸锂滤饼中的游离水和结晶水。工艺流程如下:湿物料经螺旋喂料机均匀送入回转窑进料端;窑体在电机驱动下缓慢旋转并呈微倾斜状,物料在重力与抄板作用下向前移动;窑尾燃烧器提供热风,物料在逆流或顺流接触中完成热交换与脱水;干燥后的成品从窑头排出,经冷却、筛分后进入包装工序;尾气则经过旋风除尘及布袋除尘处理达标排放。该工艺具有连续性强、热效率高、产品一致性好的特点。

产能:1000-30000吨/年

煅烧温度:200-600度

煅烧温度:200-600度

微信同号

18336008372

项目现场

突出优势

回转窑结构简单、运行稳定,非常适合大规模连续作业,能够满足万吨级碳酸锂产线的高产能需求,且自动化程度高,人工成本低

  • 通常采用逆流式加热(热风与物料流向相反),高温烟气与低温湿料充分接触,热能利用率极高;若配合余热回收系统,可进一步大幅降低燃料消耗
  • 窑内扬料板将物料不断翻动、撒落形成均匀“料幕”,避免了局部过热或烘干不透的现象,能有效控制成品水分(<0.2%)和粒度分布,减少结块
  • 对原料含水率的波动有较强的适应能力,无需频繁调整工况;设备核心部件成熟耐用,故障率低,日常检修和维护相对简单方便

工艺流程

一、工艺总流程概述

湿料进料 → 破碎/打散(可选) → 回转窑烘干 → 尾气除尘与热能回收 → 成品冷却 → 筛分/粉碎 → 成品包装

二、详细工序步骤

没问题,以下是简化后的碳酸锂回转窑烘干工艺流程,合并为四个核心步骤:

  1. 进料与打散
         湿碳酸锂滤饼经破碎机或双轴搅拌机打散成松散小块,通过螺旋输送机均匀送入回转窑进料端,防止大块物料导致烘干不均。

  2. 回转窑高温烘干(核心)
         物料在略微倾斜且旋转的窑体内,被内部扬料板不断带起并撒落形成“料幕”;高温热风(通常300-600℃)逆流穿过料幕,快速蒸发水分,物料随窑体转动缓慢移向出料口,完成干燥。

  3. 气固分离与除尘
         携带粉尘的高温废气从窑头排出,依次经过旋风除尘器(去除大颗粒)和布袋除尘器(精细过滤),回收有价值的碳酸锂粉尘返回生产线,达标尾气经引风机高空排放。

  4. 冷却、粉碎与包装
         烘干后的热物料立即进入冷却机(如回转冷却筒或流化床)降温至40℃以下,随后经解聚粉碎、筛分及除磁处理,确保粒度和纯度达标,最后自动包装入库。

案例精选

联系信息

公司地址:河南省郑州荥阳市乔楼蔡砦工业区

公司电话:18336008372

公司座机:0371-55902866

您也可以在线咨询郑矿客服

留言获取报价

请留下您想咨询的设备或信息,我们会尽快安排人员联系您!

  • 您的称呼

  • 联系电话 *

  • 留言内容

营业执照,仅供网站使用